Did you recently publish a paper that contains data collected on one of our instruments? Please ensure that the core facility is included in the acknowledgments: “TEM measurements were performed at the UGent TEM Core Facility”, or “TEM analyses were performed at the UGent TEM Core Facility”, and send it to prof. Moreels. We will add it to our publication list here.
Selected publications:
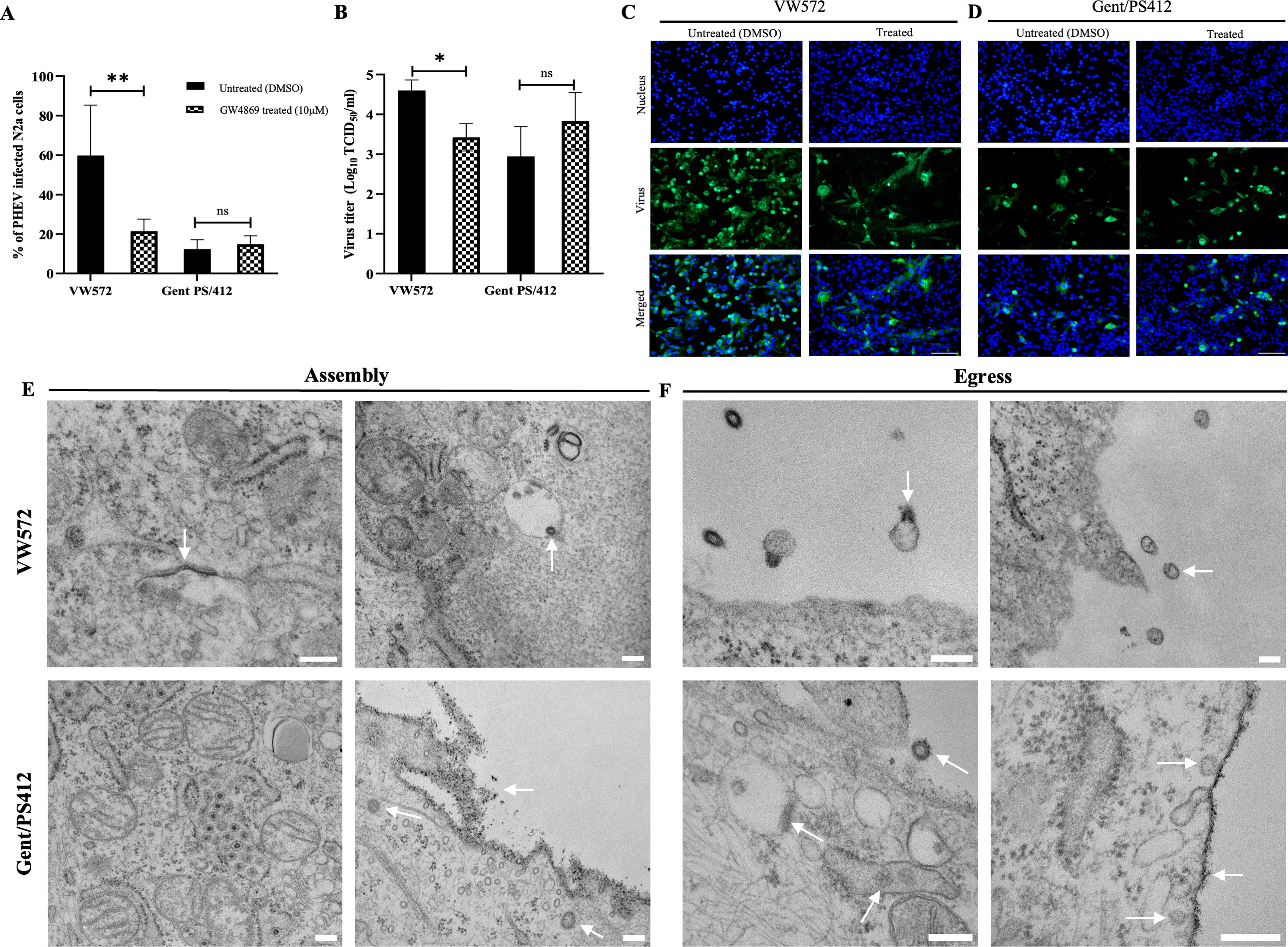
Porcine hemagglutinating encephalomyelitis virus VW572 (not Gent/PS412 and Labadie) uses the CD81 receptor and MVB-derived exosomal pathway for efficient entry and spread in neuronal cells
https://journals.asm.org/doi/10.1128/jvi.01171-25

Examination of mycoparasites reveals a new type of host-parasite interface and rearranges the taxonomy of Occultifur and Microsporomyces (Cystobasidiomycetes, Basidiomycota)
https://doi.org/10.3114/sim.2024.109.07

Selenium reduction pathways in the colloidal synthesis of CdSe nanoplatelets
https://pubs.rsc.org/en/content/articlehtml/2024/nr/d3nr05157a
Toward Upconversion (Yb–Er) and near-Infrared (Yb–Ho–Er, Nd–Yb) Thermometry with Sea Urchin Type GdPO4 Nanoarchitectures
https://pubs.acs.org/doi/10.1021/acsami.4c14043

Impact of reduction degree on stability of Fe2O3-MgAl2O4 oxygen storage materials during chemical looping reverse water-gas shift reaction
https://www.sciencedirect.com/science/article/pii/S221298202400252X

Dual-Modality Hafnium Oxide Nanocrystals for in Vivo Computed Tomography and Fluorescence Imaging of Sentinel Lymph Nodes
https://pubs.acs.org/doi/10.1021/acs.chemmater.3c01324

Optical gain and lasing from bulk cadmium sulfide nanocrystals through bandgap renormalization
https://www.nature.com/articles/s41565-023-01521-0

New pattern of nematode spermatogenesis revealed by ultrastructural observation of Anaplectus granulosus (Plectidae, Plectida)
https://brill.com/view/journals/nemy/25/9/article-p1045_7.xml
